Auto Approval Rules
Auto approval rules help you automatically approve or reject price changes without manual review. Set up rules based on your business criteria, and the system will handle routine price approvals for you, saving time and ensuring consistency.
What Are Auto Approval Rules?
Auto approval rules automatically approve or reject price changes based on conditions you set. Instead of manually reviewing every price change, you can create rules that handle common scenarios.
For example:
- Automatically approve small price increases (under 5%)
- Reject large price changes from new suppliers
- Approve all changes for low-value items
How It Works
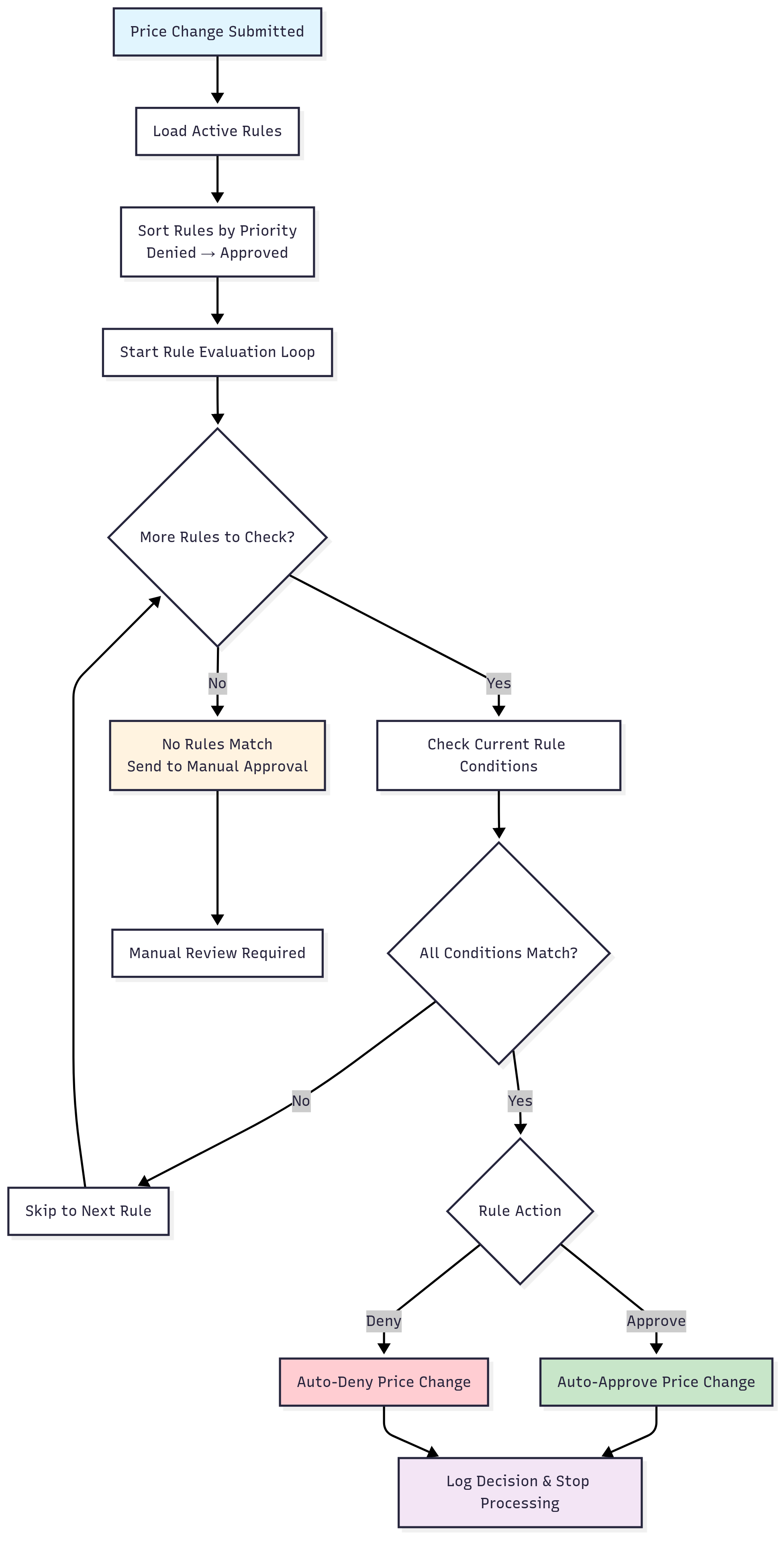
When a supplier submits a price change:
- New Price Submitted: A supplier uploads new pricing through the supplier portal or API
- Data Validation: The system validates the price data before applying rules
- Rules Check: The system checks your active approval rules in priority order
- Conditions Evaluated: Each rule's conditions are compared against the price change
- Automatic Decision: If a rule matches, the price is automatically approved or denied
- First Match Wins: The first rule that matches is applied; subsequent rules are ignored
- Fallback to Manual: If no rules match, the price change enters the manual approval queue

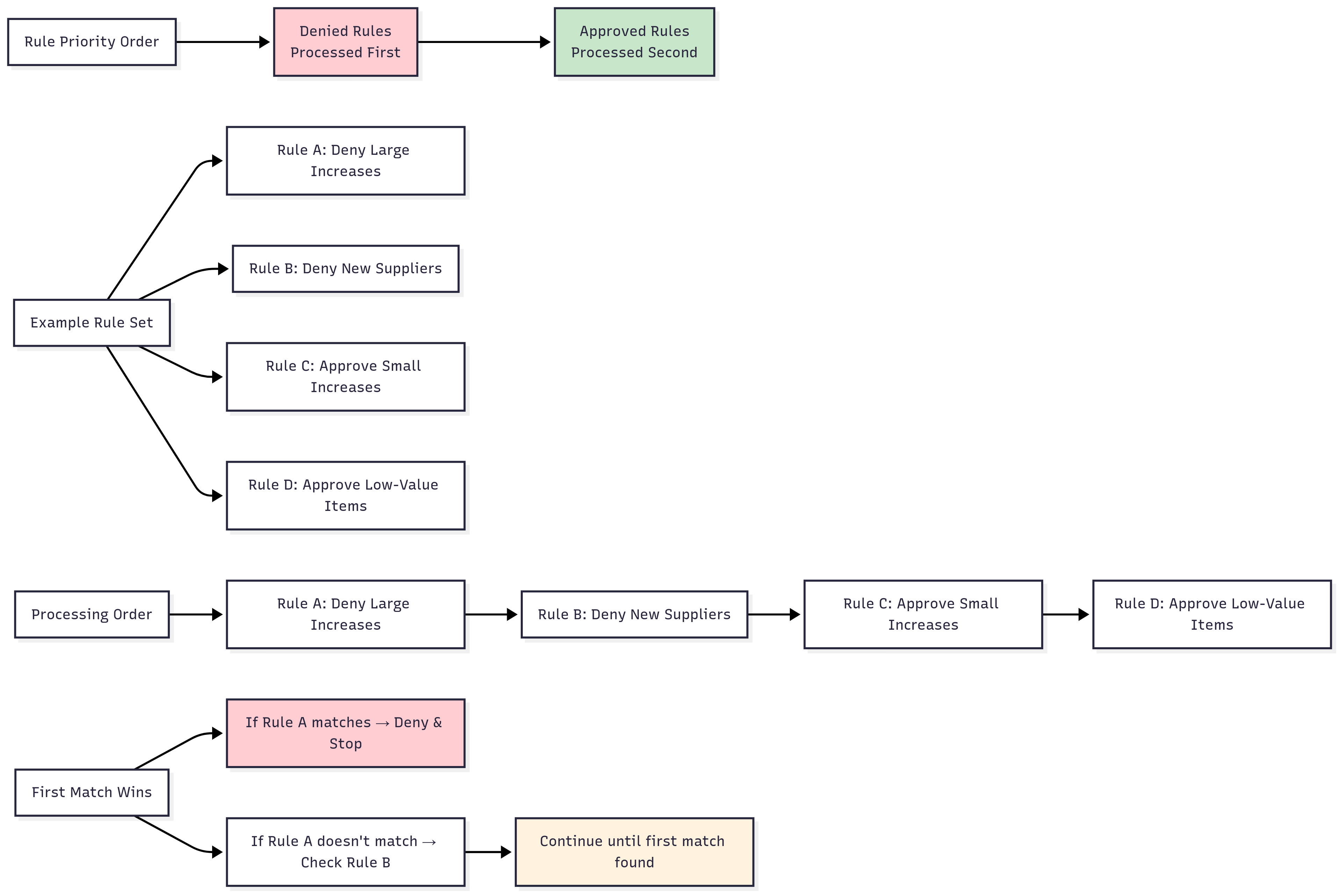
Rule Priority System
Rules are processed in a specific order:
- Reject rules are checked before Approve rules
- Within the same action type, rules are processed in the order they were created
- The first rule that matches is applied
- Other rules are ignored for that price change
- If no rules match, the price change goes to manual approval

Rule Evaluation Flow
Setting Up Rules
Basic Rule Information
Every rule needs:
- Name: A descriptive name (e.g., "Auto-approve small increases")
- Description: What the rule does and why you created it
- Status: Whether the rule is active or inactive
- Action: What happens when the rule matches (approve or reject)
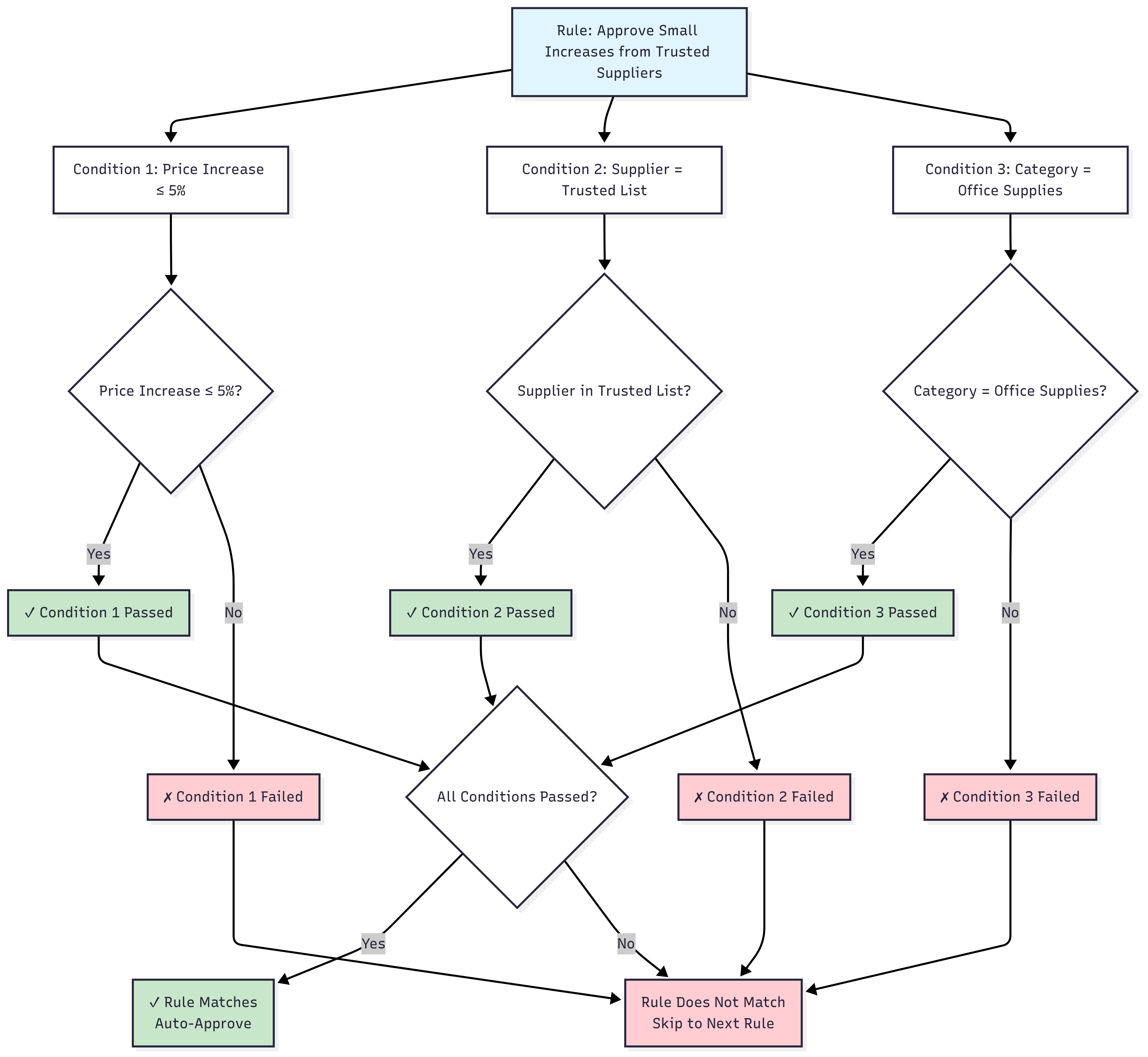
Rule Conditions
You can create rules based on:
- Suppliers: All, specific, or exclude certain suppliers
- Products: All, specific, or exclude certain products
- Price Limits: Maximum or minimum price thresholds
- Price Changes: Amount or percentage changes (increases/decreases)

Performance
- Processing Time: Price changes are typically processed within minutes of submission
- Batch Processing: Multiple price changes are processed together for efficiency
Example Rules
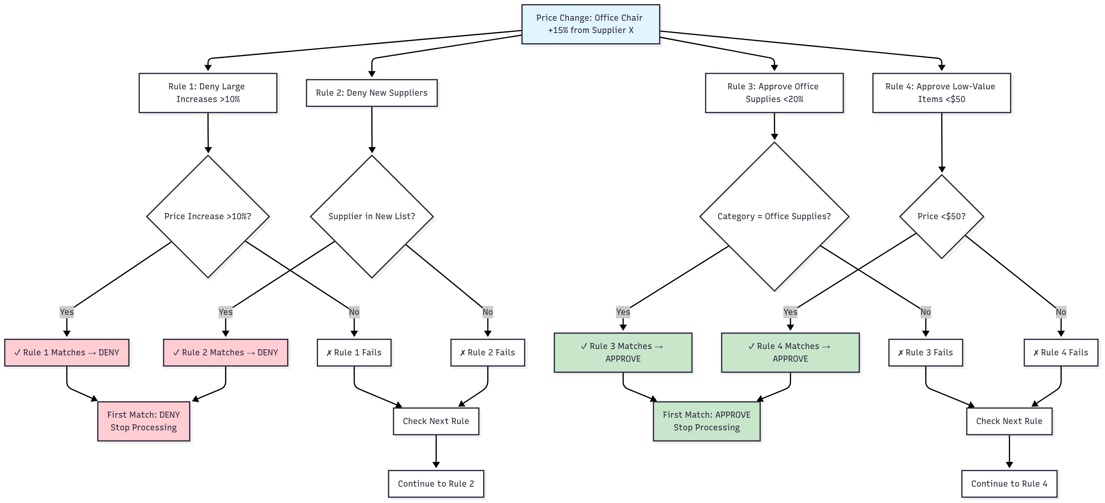
Example 1: Small Price Increases
Goal: Automatically approve small price increases to speed up routine updates
Rule Setup:
- Name: "Auto-approve small increases"
- Action: Approve
- Condition: Price increases of 5% or less
Result: Any price increase of 5% or less gets approved automatically
Example 2: Large Changes from New Suppliers
Goal: Be cautious with large price changes from suppliers you're still evaluating
Rule Setup:
- Name: "Review large changes from new suppliers"
- Action: Reject (for manual review)
- Conditions:
- Specific suppliers: Supplier A, Supplier B, Supplier C
- Price increases of $100 or more
Result: Large price increases from these suppliers get flagged for manual review
Example 3: Low-Value Items
Goal: Don't spend time reviewing changes to inexpensive items
Rule Setup:
- Name: "Auto-approve low-value items"
- Action: Approve
- Condition: Items priced under $10
Result: Any price change for items under $10 gets approved automatically
Example Rule Scenarios

Audit and Compliance
Audit Logging
- Decision Tracking: All rule changes and decisions are logged with timestamps
- User Attribution: All changes are attributed to specific users
- Complete History: Track which rules approved or rejected specific price changes
- Rule Changes: Every modification to rules is tracked with before/after values
- Retention: Audit logs are retained according to your organization's data retention policies
Best Practices
- Start with simple rules and add complexity gradually
- Use clear, descriptive names for your rules
- Review rules regularly to ensure they match your business needs
- Monitor results to ensure rules are working as expected
- Keep the number of active rules manageable
Important Notes
Product Variants
- Each product variant's price change is evaluated separately
- Each variant can have different approval outcomes
- If a product has multiple variants, each follows its own rule evaluation
Category Changes
- Rules check categories at evaluation time, not when created
- If a product changes categories after rule creation, the rule uses current categories
Multi-Currency Environments
- Price comparisons are done in the same currency as the price list
- System doesn't convert currencies for rule evaluation
- Rules must be configured for each currency separately if needed
Managing Your Rules
Creating Rules
- Give it a clear name and description
- Choose whether to approve or reject when conditions are met
- Set your conditions (categories, suppliers, price limits, etc.)
- Test the rule before activating it
Editing Rules
- Change conditions to be more or less restrictive
- Update which products or suppliers the rule applies to
- Temporarily disable rules without deleting them
Rule Priority
When multiple rules could apply to the same price change:
- Rules are checked in order
- The first rule that matches is applied
- Other rules are ignored for that price change
Troubleshooting
Rule Not Working
- Check that all conditions use AND logic - every condition must be true
- Verify the rule is enabled
- Ensure referenced categories, suppliers, or products exist
Unexpected Results
- Review rule priority order - "Denied" rules process before "Approved" rules
- Check for conflicting rules
- Review audit logs to see which rule was applied
Performance Issues
- Contact your system administrator if you experience delays
Common Questions
What happens if no rules match? The price change waits for manual approval.
What if I make a mistake in a rule? You can edit or disable rules at any time. Changes apply to new submissions going forward.
How many rules can I have active? There's no explicit limit, but keep them manageable. Most organizations find 10-20 rules sufficient.
Can I test rules before making them active? You can disable rules temporarily to test their impact.
What happens if a product changes categories after I create a rule? The rule uses the product's current categories when evaluating, not the categories from when the rule was created.
How are multiple conditions within a rule evaluated? All conditions must be true (AND logic). For example, "Office Supplies" AND "Price < $100" only matches products that are both office supplies AND under $100.
What happens if multiple rules could match the same price change? The first rule that matches is applied. Reject rules are checked before Approve rules.
How do suppliers submit price changes? Suppliers can submit through the supplier portal or API integration.
Getting Help
If you need assistance with auto approval rules:
- Contact your system administrator
- Review your approval history to understand how rules are working
- Start with simple rules and gradually add complexity
- What Are Auto Approval Rules?
- How It Works
- Rule Priority System
- Rule Evaluation Flow
- Setting Up Rules
- Basic Rule Information
- Rule Conditions
- Performance
- Example Rules
- Example 1: Small Price Increases
- Example 2: Large Changes from New Suppliers
- Example 3: Low-Value Items
- Example Rule Scenarios
- Audit and Compliance
- Audit Logging
- Best Practices
- Important Notes
- Product Variants
- Category Changes
- Multi-Currency Environments
- Managing Your Rules
- Creating Rules
- Editing Rules
- Rule Priority
- Troubleshooting
- Common Questions
- Getting Help