Categories
How to create, manage, and assign categories to your products as a supplier.
Overview
As a supplier, you can create and manage your own category taxonomy and assign categories to products. This categorization system helps organize your product catalog and enables mapping to store categories for better product discovery.

Category Management
Creating Categories
You can create categories through:
- API endpoints - Use the supplier category management API
- Product upload - Categories are automatically created when you upload products with category data
- Supplier dashboard - Manage categories through the supplier interface
Category Structure
Categories support hierarchical structures with parent-child relationships:
- Create nested category trees (e.g., "Electronics" > "Computers" > "Laptops")
- Each category can have multiple child categories
- Products are typically assigned to leaf-level categories

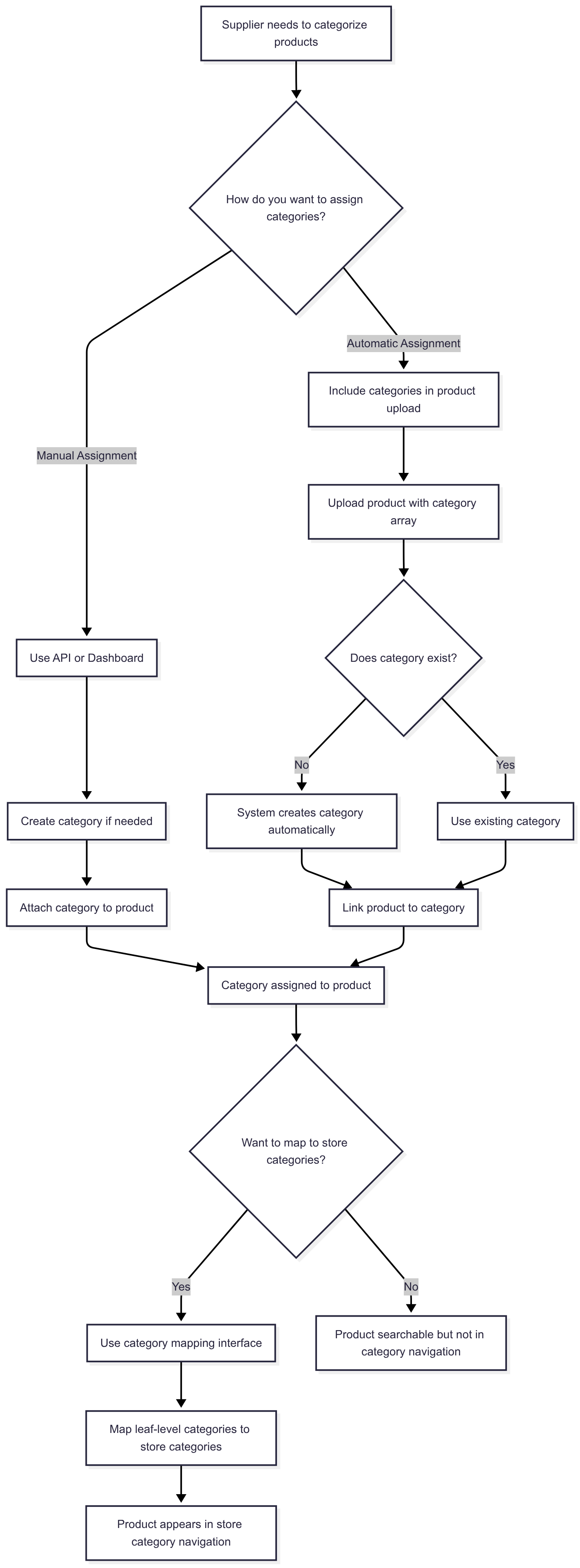
Assigning Categories to Products
You can assign categories to products in multiple ways:
Manual Assignment
- Attach existing categories to products via API
- Detach categories when needed
- Modify category assignments at any time
Automatic Assignment
- Include category arrays in product data during upload
- System automatically creates categories if they don't exist
- Categories are linked to products during the import process
Multi-language Support
Categories support multiple languages with automatic translation:
- Create categories in your preferred language
- System automatically translates to English when needed
- Maintains category hierarchy across languages
Category Mapping
Map your supplier categories to store categories to improve product visibility:
- Only leaf-level categories can be mapped
- Use the category mapping interface to connect your taxonomy to store taxonomies
- Unmapped products remain searchable but won't appear in category navigation
- Supports automatic mapping suggestions and manual mapping

Data Format Guidelines
When to use
Optional for each product - categories improve product organization and discoverability
Format Requirements
| Type | String (Unicode characters. Recommended: ASCII only) |
|---|---|
| Limits | 1-750 characters per category name |
| Repeated field | Yes - support for category hierarchies |
| Variant Inherits | Yes |
Best Practices
- Use hierarchical arrays - Separate multiple levels by having each level as an element: ["Home", "Women", "Dresses", "Maxi dresses"]
- One category per product - Assign products to a single category path
- Include full breadcrumb - Provide complete category hierarchy for better classification
- Consistent root nodes - Use consistent top-level categories across your catalog
- Leaf-level assignment - Assign products to the most specific category level
- Keep variants consistent - Don't assign product variants to different categories than their parent