Services
How to handle service information in Axiom.
Introduction to Services
Services are non-physical offerings that suppliers can provide to stores and customers through the Axiom platform. Unlike physical products, services represent work, expertise, or activities that suppliers can offer. The platform provides comprehensive tools for suppliers to create, manage, and sell services alongside their physical products.
Types of Services
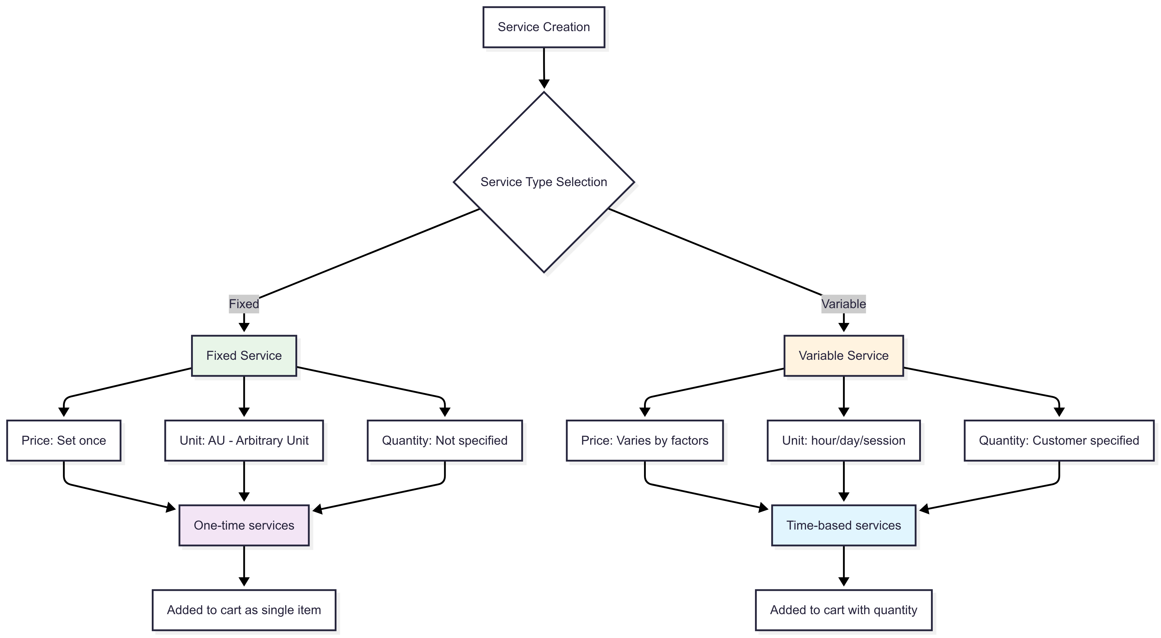
The Axiom platform supports two main types of services:
-
Fixed Services: These are services with a fixed price and scope. They are typically one-time services with a predefined cost. Fixed services use "AU" (Arbitrary Unit) as their unit label, and the quantity is typically not specified.
-
Variable Services: These are services where the price may vary based on factors such as time, effort, or other variables. Variable services allow for more flexible pricing models.
Here's how service types work in different scenarios:

Service Properties and Attributes
Each service in the system has the following key attributes:
- Identifier: A unique identifier for the service within a supplier's catalog
- Name: The name of the service as it appears to customers
- Description: A detailed description of what the service includes
- Type: Whether the service is fixed or variable
- Unit Size: The size of the unit being sold (applicable for variable services)
- Unit Label: The label for the unit (e.g., "hour", "day", "session")
- SKU: Stock Keeping Unit - a unique identifier for the service
- URL: An optional URL with more information about the service
- Group Identifier: An optional identifier to group related services together
Creating and Managing Services
Creating a Service
Suppliers can create services through:
- Web Interface: Using the supplier dashboard to create services individually
- CSV Import: Bulk importing services using a CSV file with the required fields
- Data Integration: Automatically sync services through data integration tools
When creating a service, suppliers must provide:
- A unique identifier
- Service type (fixed or variable)
- Name
- Unit size and label
- SKU
- UNSPSC code and version (for categorization)
Optional fields include:
- Description
- URL
- Form ID (for associated forms)
Updating Services
Services can be updated to modify their attributes, properties, or related information. Updates can be made through:
- Web Interface: Editing service details in the supplier dashboard
- CSV Import: Bulk updating services using a CSV file
- Data Integration: Automatically sync service updates through data integration tools
Archiving and Deleting Services
Services can be:
- Archived: Temporarily removed from active use but retained in the system
- Permanently Deleted: Completely removed from the system
Archived services can be restored if needed.
Service Properties
Services can have custom properties that provide additional information about the service:
- Properties are key-value pairs (e.g., "Duration": "2 hours")
- Properties can be used for filtering and searching
- Properties can be translated into multiple languages
- Properties are stored with the service and can be updated as needed
Service Media
Services can include various media to better represent the offering:
- Image URLs: Images that showcase the service
- Document URLs: Documents that provide additional information about the service (e.g., brochures, specifications, terms)
Service Codes
Services can have various codes associated with them:
- SKU: The supplier's own stock keeping unit
- UNSPSC: United Nations Standard Products and Services Code for categorization
- Custom Codes: Other codes as needed for identification or integration purposes
Service Forms
Services can be associated with forms that collect additional information from customers:
- Forms can be created and managed by suppliers
- Forms can include various field types (text, selection, etc.)
- Forms can be required for ordering certain services
Service Pricing
Services can have pricing information associated with them:
- Prices can be set for different stores
- Prices can be in different currencies
- Prices may require approval from store operators
- Price lists can be created to manage pricing for multiple services
Integration with Cart and Orders
Services integrate seamlessly with the ordering and cart system:
- Services can be added to carts alongside physical products
- Services appear in order logs and reports
- Services can be included in quotations and approval workflows
- Services support the same pricing and approval mechanisms as products
Service Ordering Workflow

Batch Processing
Services can be processed in batches for efficiency:
- Bulk import of services via CSV
- Batch updates to services
- Background processing of service-related tasks
Validation and Data Quality
The system enforces validation rules to ensure service data quality:
- Required fields must be provided
- Identifiers must be unique within a supplier's catalog
- URLs must be valid
- Properties must have string keys
- Service types must be valid (fixed or variable)
- Introduction to Services
- Types of Services
- Service Properties and Attributes
- Creating and Managing Services
- Creating a Service
- Updating Services
- Archiving and Deleting Services
- Service Properties
- Service Media
- Service Codes
- Service Forms
- Service Pricing
- Integration with Cart and Orders
- Service Ordering Workflow
- Batch Processing
- Validation and Data Quality