Store Connections
Manage your connections with client stores through a structured approval process.
Store Connection Overview
Suppliers can connect to multiple client stores through an approval-based system. Each connection must be requested by the supplier and approved by the store operator before becoming active.
Connection Process
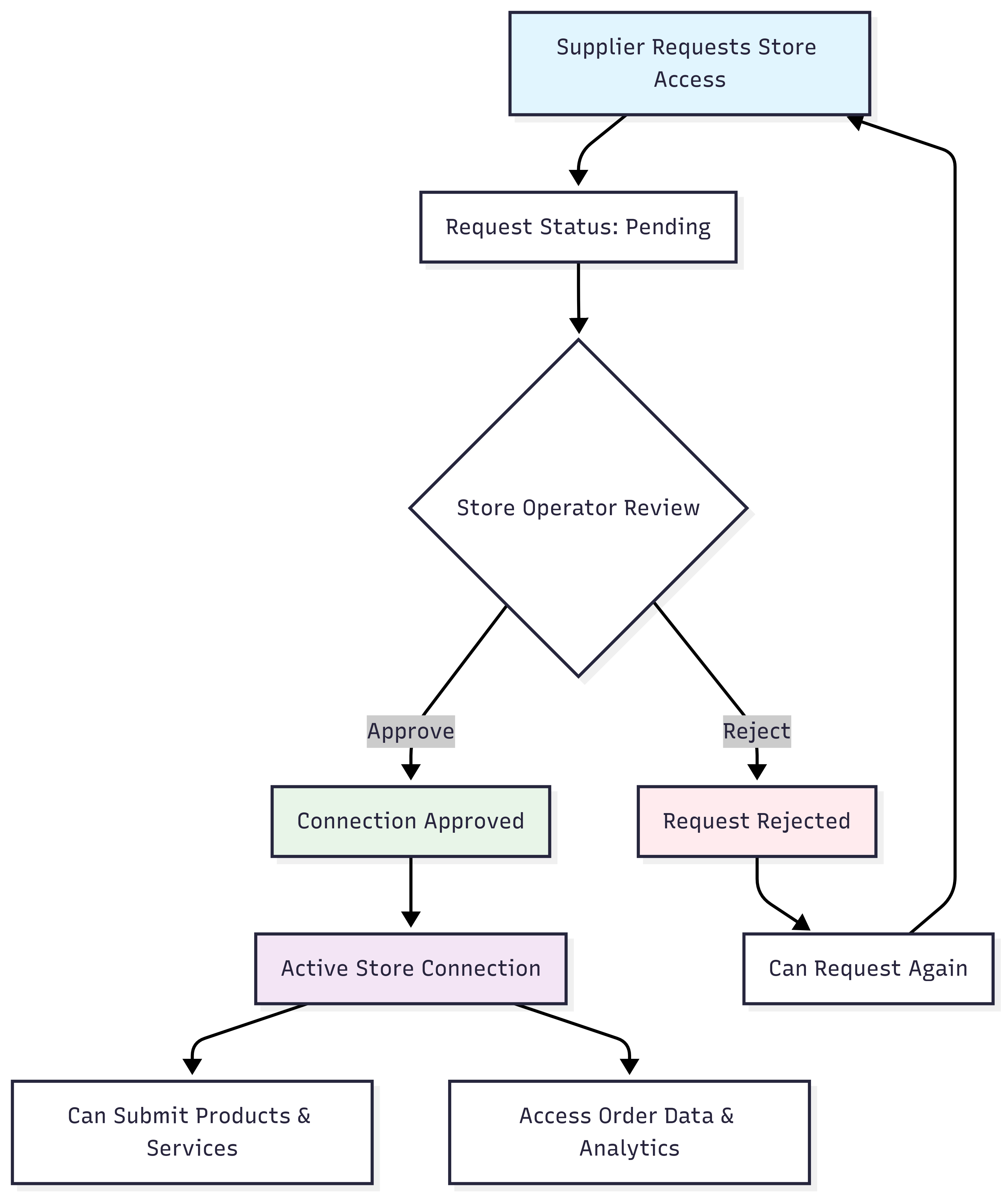
The store connection process follows these key steps:
- Request Access: Supplier submits a connection request to a store
- Pending Approval: Request awaits approval from store operators
- Approval/Rejection: Store operators review and approve or reject the request
- Active Connection: Approved connections enable product and service offerings
Here's how the store connection workflow operates:

Connection States
Store connections have three possible states:
- Pending (
is_approved: false): Request submitted but not yet approved - Approved (
is_approved: true): Active connection with full access - Disconnected: Connection removed (supplier can re-request access)
Connecting to Stores
Via Web Interface
- Navigate to
suppliers.axiomdata.io/stores - View available stores in the Available tab
- See pending requests in the Pending section
- Monitor connected stores in the Connected tab


Via Platform Tools
Accessing Connected Stores
Once connected to stores, you can access store information for various operations:
- Store-specific pricing: Set different prices for different stores
- Product restrictions: Enable or disable products for specific stores
- Analytics access: View performance data for each connected store
- Configuration management: Adjust settings per store relationship
Approval Permissions
Stores can configure approval permissions that control how suppliers interact with their marketplace. These permissions can restrict:
- Product approval requirements
- Pricing approval workflows
- Country-specific access
- Supplier-specific conditions
When connected to a store, your products and pricing may require approval before becoming visible to buyers, depending on the store's configured approval permissions.
Managing Store Relationships
After Connection Approval
Once approved for a store, you can:
- Submit Products: Add products to your catalog for that store
- Set Store-Specific Pricing: Create price lists targeted to specific stores
- Access Analytics: View order data and performance metrics for that store
- Configure Notifications: Set up alerts for store-specific events
Connection Removal
If a store connection is removed:
- All pending approvals for that store are automatically deleted
- Your products become unavailable in that store
- Historical order data remains accessible
- You can request to reconnect at any time
Best Practices
- Clear Communication: Provide complete supplier information when requesting access
- Professional Presentation: Ensure your supplier profile is complete before requesting connections
- Follow Store Guidelines: Adhere to each store's specific requirements and policies
- Monitor Connection Status: Regularly check for approval updates and new store opportunities