Inventory Transfers
Understanding and managing inventory transfers in the Axiom system
Overview
Inventory Transfers are a critical component of inventory management that enable the systematic movement of inventory items between different locations within an organization. The transfer system provides a structured approach to track, manage, and account for inventory movements with full traceability and audit capabilities.
Key Components
1. Transfer Orders
Transfer Orders are the parent documents that organize one or more inventory movements:
- Transfer Order: A document that groups related inventory movements
- Status: Tracks the overall progress of the transfer (Pending, In-Progress, Completed, Cancelled)
- Notes: Contextual information about the overall transfer
- Items: Individual inventory items being transferred
2. Transfer Order Items
Each Transfer Order contains one or more items that represent individual inventory movements:
- Source Inventory: The specific inventory being transferred
- Source Location: The origin location of the inventory
- Destination Location: The target location where inventory will be moved
- Quantity Requested: The amount of inventory to be transferred
- Quantity Picked: The amount that has been picked from the source location
- Quantity Placed: The amount that has been placed in the destination location
- Status: The current state of this specific transfer item
- Notes: Additional information specific to this item
3. Transfer Item Events
The system records detailed events throughout the transfer process:
- Event Type: The action being performed (Create, Pick, Place, Complete, Cancel)
- Quantity: The amount affected by this specific event
- Status Changes: The previous and new status after the event
- Notes: Comments or explanations for the event
- Timestamps and User Tracking: When and by whom each action was performed
Transfer Workflow
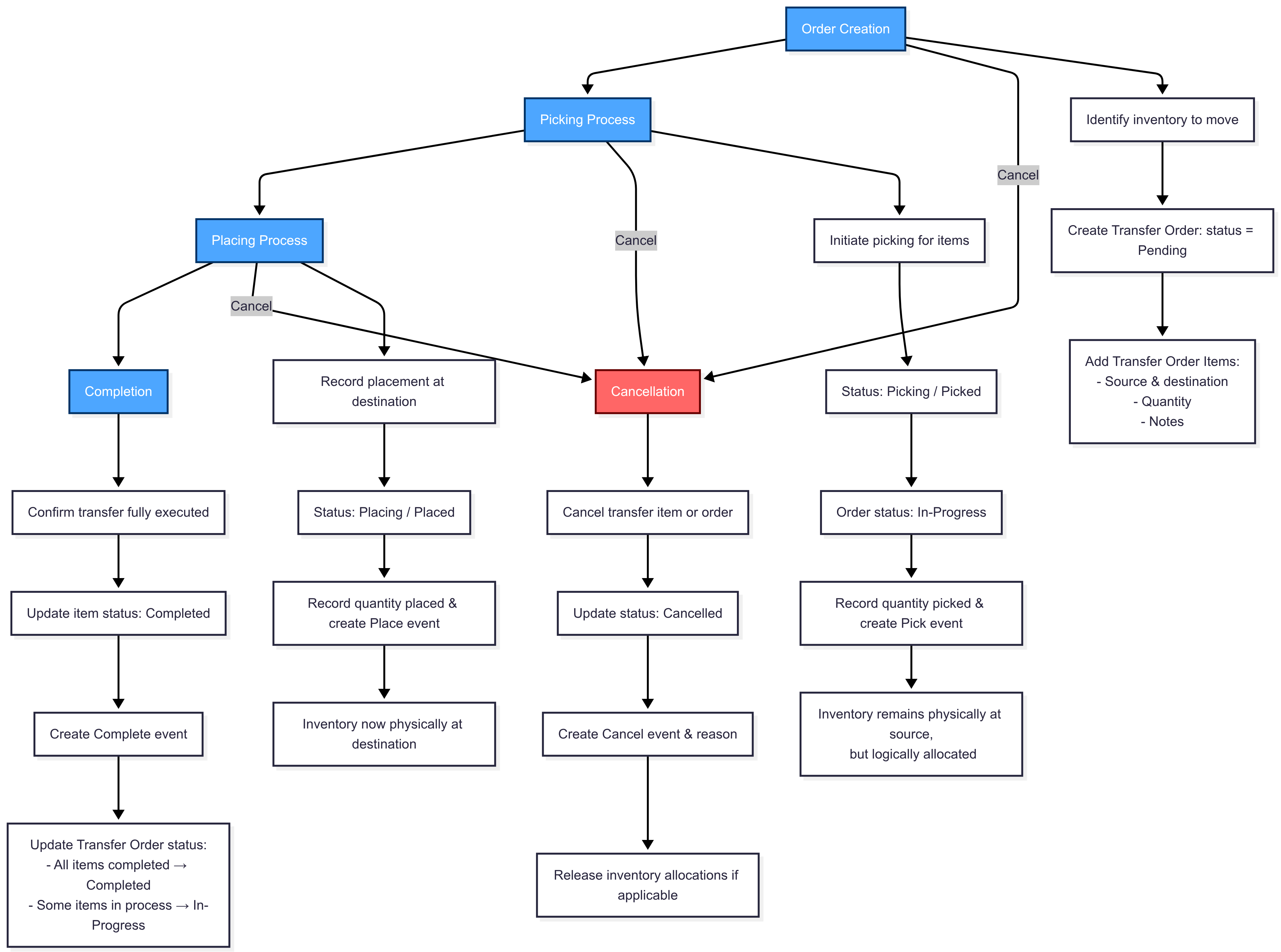
1. Order Creation
The transfer process begins with creating a transfer order:
- User identifies inventory that needs to be moved to a different location
- A Transfer Order is created with initial status of "Pending"
- One or more Transfer Order Items are added, each specifying:
- The source inventory and location
- The destination location
- The quantity to be transferred
- Any relevant notes

2. Picking Process
The next step involves picking the inventory from the source location:
- User initiates the picking process for one or more items
- The system updates the item status to "Picking" or "Picked"
- The Transfer Order status changes to "In-Progress"
- The quantity picked is recorded
- A Pick event is created with all relevant details
- Inventory remains physically at the source but is logically allocated

3. Placing Process
After picking, inventory is moved to the destination location:
- User records the placement of items at the destination
- The system updates the item status to "Placing" or "Placed"
- The quantity placed is recorded
- A Place event is created with all relevant details
- Inventory is now physically at the destination

4. Completion
The final step is completing the transfer:
- User confirms that the transfer has been fully executed
- The system updates the item status to "Completed"
- A Complete event is created
- The Transfer Order status is updated based on all its items:
- If all items are Completed, the order becomes "Completed"
- If some items are still in process, it remains "In-Progress"

5. Cancellation (Optional)
At any point before completion, transfers can be cancelled:
- User cancels a transfer item or entire order
- The system updates the status to "Cancelled"
- A Cancel event is created with the reason
- Inventory allocations are released if applicable
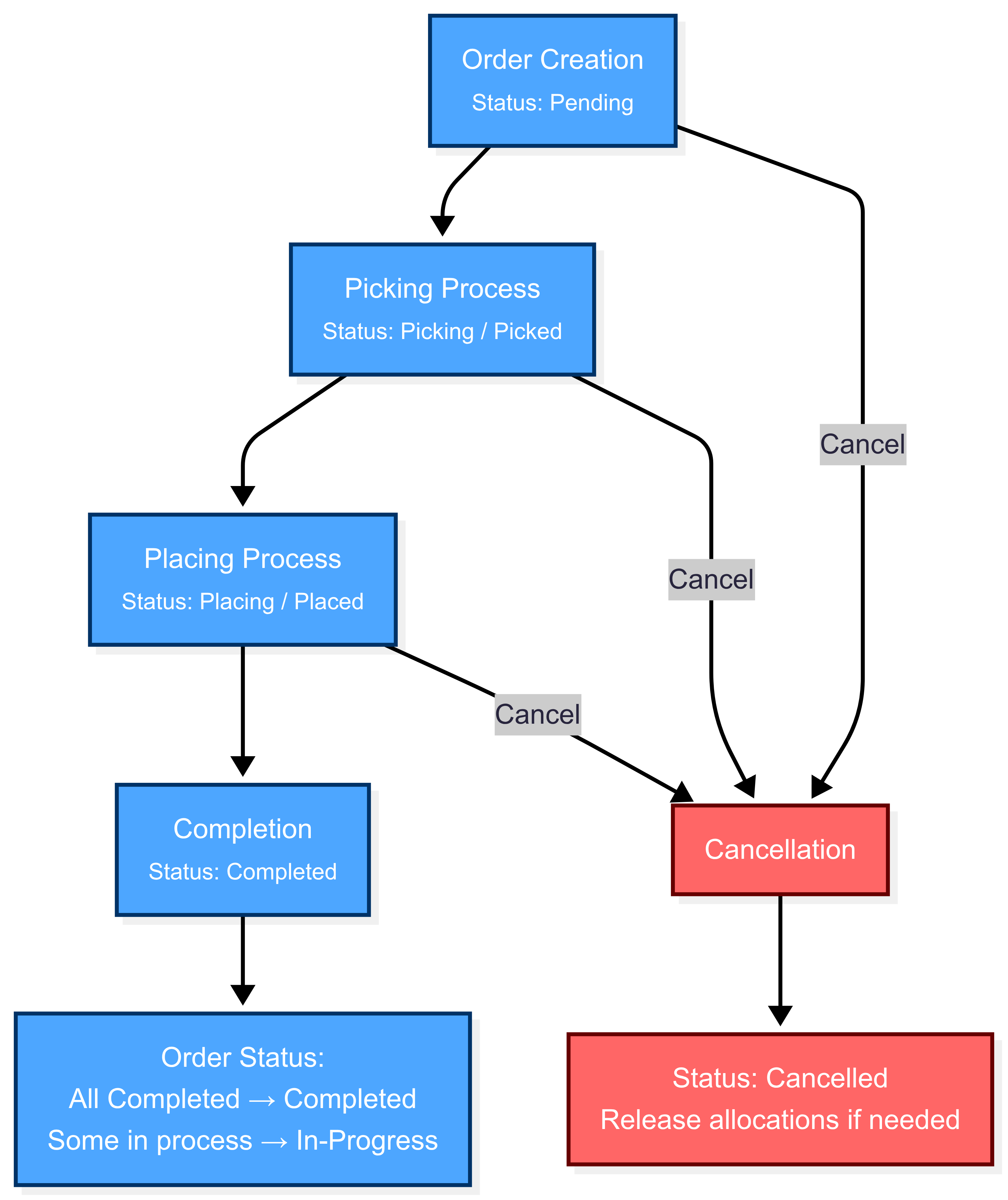
Full Workflow Summary

Transfer Order Item Status Flow
Transfer Order Items follow a specific status progression:
- Pending: Initial status when the item is first created
- Picking: The item is in the process of being picked, but not fully picked
- Picked: The full requested quantity has been picked from the source
- Placing: The item is in the process of being placed, but not fully placed
- Placed: The full picked quantity has been placed at the destination
- Completed: The transfer has been finalized and verified
- Cancelled: The transfer has been cancelled and will not proceed

Transfer Order Status Flow
Transfer Orders have a simplified status flow that depends on the status of their items:
- Pending: All items are in Pending status (or some Pending, some Cancelled)
- In-Progress: At least one item is in Picking, Picked, Placing, or Placed status
- Completed: All items are either Completed or Cancelled, with at least one Completed
- Cancelled: All items are in Cancelled status

Quick Rules Reference
- Only Pending items can be picked
- Only Picking or Picked items can be placed
- Only Placed items can be completed
- Items can be cancelled any time before completion
- Status transitions are one-way
Best Practices
Creating Effective Transfer Orders
- Group Related Items: Include all items being transferred for the same purpose in one order
- Provide Clear Context: Use descriptive notes to explain the reason for the transfer
- Plan Ahead: Consider inventory availability and location capacity before initiating transfers
- Verify Details: Double-check quantities and locations to avoid errors
Efficient Transfer Execution
- Batch Processing: Pick and place multiple items at once when possible
- Real-time Recording: Record picks and placements as they occur
- Physical Verification: Physically verify quantities during pick and place
- Complete Promptly: Complete transfers as soon as they are physically finished
Transfer Monitoring
- Status Tracking: Regularly review in-progress transfers
- Aging Analysis: Monitor transfers that remain incomplete for extended periods
- Volume Trends: Track transfer volumes between locations to identify patterns
- Cancellation Review: Analyze cancelled transfers to identify process issues
Common Transfer Scenarios
1. Regular Stock Movement
- Moving inventory between storage locations for space optimization
- Transferring inventory from receiving to primary storage
- Repositioning inventory for better access or workflow
2. Fulfillment Preparation
- Moving inventory from storage to picking or packing areas
- Transferring items to shipping stations for dispatch
- Relocating high-demand items to more accessible locations
3. Quality Control Processes
- Moving items to QC areas for inspection
- Transferring approved items to available inventory
- Relocating rejected items to designated areas
4. Inventory Optimization
- Balancing inventory levels across multiple locations
- Consolidating low-quantity items in fewer locations
- Redistributing inventory based on demand patterns
Limitations and Considerations
- Partial Transfers: The system supports partial picking and placing for flexibility
- Location Constraints: Destination locations must be marked as capable of storing inventory
- Cancellation Impacts: Cancelled transfers may require manual inventory verification
- Timing Considerations: Transfers have timestamps for accurate reporting and analysis
- Inventory Status: Transfers do not automatically change inventory status (available/unavailable)
Integration with Other Modules
Inventory Transfers interact with several other system components:
- Inventory Management: Updates inventory quantities and locations
- Locations: Uses the location hierarchy for valid transfer destinations
- Reporting: Provides data for inventory movement analysis
- Audit Trail: Maintains complete history of all transfer activities
By effectively utilizing the Inventory Transfer system, organizations can maintain accurate records of inventory movements, improve operational efficiency, and ensure proper inventory control across all locations.
- Overview
- Key Components
- 1. Transfer Orders
- 2. Transfer Order Items
- 3. Transfer Item Events
- Transfer Workflow
- 1. Order Creation
- 2. Picking Process
- 3. Placing Process
- 4. Completion
- 5. Cancellation (Optional)
- Full Workflow Summary
- Transfer Order Item Status Flow
- Transfer Order Status Flow
- Quick Rules Reference
- Best Practices
- Creating Effective Transfer Orders
- Efficient Transfer Execution
- Transfer Monitoring
- Common Transfer Scenarios
- 1. Regular Stock Movement
- 2. Fulfillment Preparation
- 3. Quality Control Processes
- 4. Inventory Optimization
- Limitations and Considerations
- Integration with Other Modules