Approval Permissions
Configure and manage permissions for offer and promotion approvals with granular control over suppliers, countries, and catalogues.
Overview
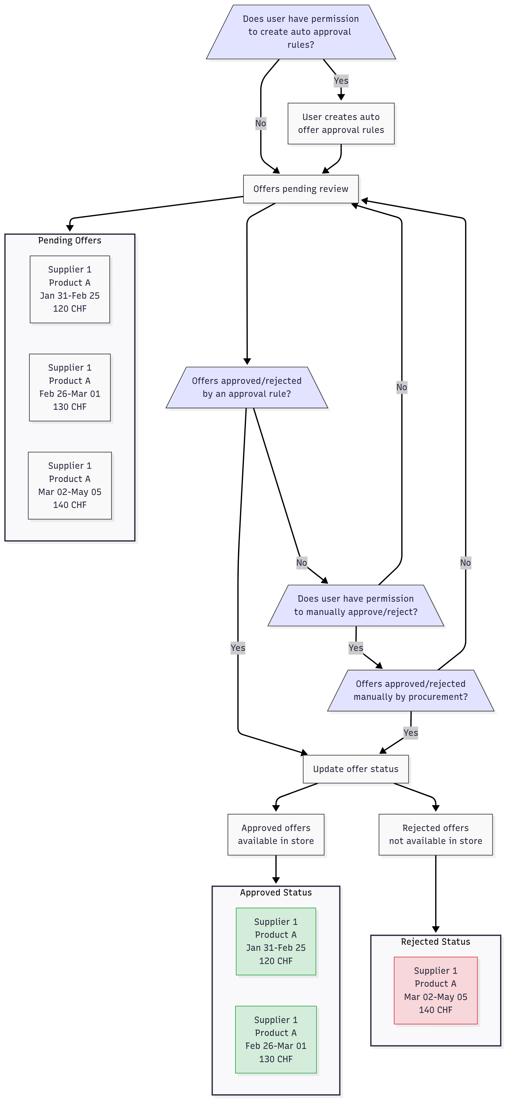
Approval Permissions control who can approve offers and promotions in your procurement platform. These permissions ensure that only authorized personnel can approve changes within their designated scope, helping maintain compliance and streamline approval workflows.

Key Concepts
Permission Types
- Offers - Control who can approve price changes and new pricing
- Promotions - Control who can approve promotional campaigns and offers
Permission Logic
- AND Logic: Within a single permission rule, all conditions must be met
- Precedence: Permissive rules take priority over restrictive ones
- No Inheritance: Permissions don't cascade - each level needs explicit configuration
Condition Types
- Suppliers - Apply permissions to specific suppliers or all suppliers
- Countries - Apply permissions to specific countries or regions
- Catalogues - Apply permissions to specific catalogues (offers only)
Viewing Approval Permissions
To view existing permissions for a user:
- Navigate to Settings → Team
- Select the desired user from the list

- Click the Approval Permissions tab to see all rules for this user

Creating Approval Permissions
Step 1: Access Approval Settings
- Navigate to the Suppliers section from the main menu
- Select the supplier you want to configure permissions for
- In the supplier details sidebar, click on Approval Permissions

Step 2: Select Target Supplier
Choose the appropriate supplier from the list, considering:
- Supplier relationship status
- Current approval workflows
- Existing permission configurations

Step 3: Configure Approval Settings
In the supplier details pane, locate the Approval Permissions section in the sidebar.

Step 4: Create New Permission Rule
- Click + Add Permission to initiate a new permission rule
- Configure the following essential settings:
- Rule name (make it descriptive)
- Permission scope (offers/promotions)
- Applicable users or groups
- Specific conditions and criteria
When creating new permission rules:
- Use clear, descriptive names that indicate the rule's purpose
- Document any special conditions in the description field
- Consider the rule's impact on existing workflows
- Test the rule with a limited scope before full deployment

- Configure the basic rule settings:
- Enter a descriptive name for the rule (e.g., "EU Supplier Approvals - Electronics")
- Select either Offers or Promotions (each rule can only apply to one type)
- Consider adding a description to document the rule's purpose
- Select the users from the search bar that the rule applies to

Setting Up Conditions
Conditions determine when permission rules apply. Each condition type serves a specific purpose:
Country Conditions:
- Control approvals based on geographical regions
- Ensure compliance with local regulations
- Manage territory-specific requirements
Supplier Conditions:
- Restrict approvals to specific vendors
- Manage supplier-specific workflows
- Control strategic supplier relationships
Catalogue Conditions:
- Limit approvals to specific catalogues
- Manage specialized product approvals
- Control catalogue-specific workflows
To add conditions:
- Click + Add Condition
- Choose the condition type
- Select include or exclude mode
- Configure specific parameters
- Click Save Condition

Managing Existing Permissions
Editing Permissions
- Click the rule row or select Edit from the dropdown menu
- Review and adjust conditions as needed
- Document changes in the description
- Click Save to apply the changes


Permission Maintenance
- Review permissions quarterly
- Update rules when roles change
- Remove outdated permissions
- Document all changes
- Test permission changes
Deleting Permissions
When removing permissions:
- Document the reason for removal
- Ensure no critical processes are disrupted
- Open the dropdown menu for the rule
- Select Delete
- Confirm the deletion

Common Scenarios
Setting Up Country-Specific Supplier Approvals
- Create a new permission rule for Offers
- Add a supplier condition to include the target supplier
- Add a country condition to include the specific country
- Document the business justification
- Save and test the rule


Configuring Catalogue-Specific Permissions
- Create a new permission rule for Offers
- Add a catalogue condition
- Select the supplier and specific catalogue
- Document any special handling requirements
- Save and verify the configuration

Risk and Compliance Considerations
Key Benefits
Approval permissions help mitigate risks and ensure compliance by:
- Preventing unauthorized purchasing decisions
- Maintaining clear accountability for approvals
- Supporting regional compliance requirements
- Providing audit-ready processes
Best Practices
- Regularly review and audit permission assignments
- Document permission changes and business rationale
- Align permissions with your organization's compliance requirements
- Test permission changes before full deployment
When a user has multiple permission rules, any rule that grants approval rights takes precedence over restrictive rules. For example, if one rule allows approvals for Supplier A and another excludes it, the user will still be able to approve Supplier A's offers. Consider this carefully when designing permission structures.
Interactive Tutorials
Defining Permissions for Approving Supplier Offers
A comprehensive guide demonstrating how to set up and manage approval permissions.
Defining Team Member Approval Rules
A step-by-step tutorial for setting up approval rules for team members.
- Overview
- Key Concepts
- Permission Types
- Permission Logic
- Condition Types
- Viewing Approval Permissions
- Creating Approval Permissions
- Step 1: Access Approval Settings
- Step 2: Select Target Supplier
- Step 3: Configure Approval Settings
- Step 4: Create New Permission Rule
- Setting Up Conditions
- Managing Existing Permissions
- Editing Permissions
- Permission Maintenance
- Deleting Permissions
- Common Scenarios
- Setting Up Country-Specific Supplier Approvals
- Configuring Catalogue-Specific Permissions
- Risk and Compliance Considerations
- Key Benefits
- Best Practices
- Interactive Tutorials
- Defining Permissions for Approving Supplier Offers
- Defining Team Member Approval Rules